新闻资讯
-->展开分类   
【西湖区】关于开展2024年省级专精特新中小企业对标提升服务申报工作的通知

各有关企业:

根据《浙江省财政厅关于下达2024年省中小企业发展专项资金的通知》(浙财建〔2024〕17号)、《浙江省经济和信息化厅 浙江省财政厅关于印发<2024年省级专精特新中小企业诊断咨询和对标提升服务工作指南>的通知》(浙经信企服〔2024〕42号)、《关于下达2024年省中小企业发展专项资金的通知》(杭财企〔2024〕16号)、《杭州市经信局(市数字经济局)关于印发<杭州市本级2024年省中小企业发展专项资金(专精特新中小企业诊断咨询和对标提升服务)操作细则>的通知》(杭经信中小〔2024〕86号)文件精神,经研究决定开展2024年省级专精特新中小企业对标提升申报工作,具体要求如下:

一、申报对象

同时满足以下3个条件:

1.2023年12月31日前认定的省级专精特新中小企业;

2.前期已参加由西湖区经信局组织的省级专精特新中小企业诊断咨询服务,同时形成诊断咨询报告并经企业确认盖章;

3.2025年以前有望提升为专精特新“小巨人”企业(含2024年第一批申报专精特新“小巨人”的企业)。

二、申报内容

(一)目标方案制定。对照诊断咨询报告中指出的短板弱项,以“专、精、特、新、链、品”6方面关键性指标为重点,结合自身实际,填写《对标提升方案》(附件1),自主选择部分重点指标,合理制定2024年度阶段性提升目标。

(二)对标分类赋分。对照对标提升赋分办法,进行目标分类赋分,填写《对标提升目标分类赋分表》(附件2),并提供相应的佐证材料。按照申报后审核确认的分数,对申报企业进行补助,每分补助金额=(专项资金-诊断咨询费)/所有补助企业总分(原则上每家企业补助金额不高于服务合同(协议)实际支付费用的50%且最高不超过20万元)。

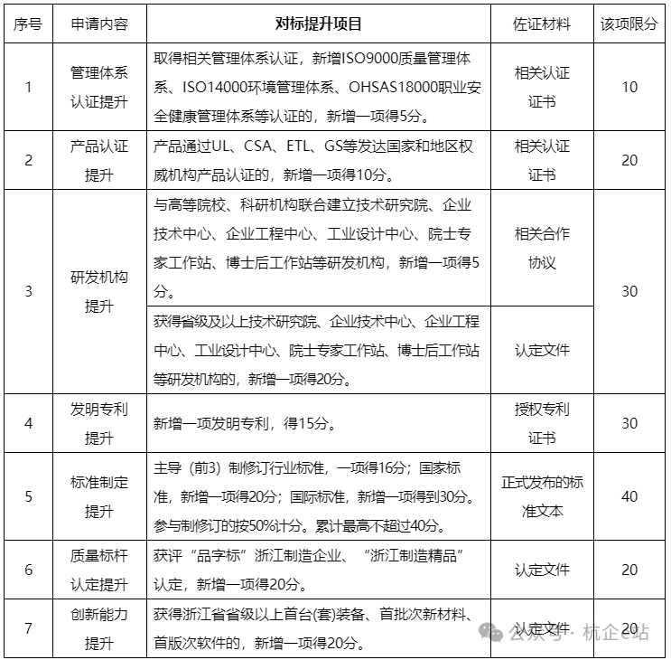
三、赋分办法

图片

四、申报要求

(一)注重目标方案可行性。《对标提升方案》和《专精特新中小企业对标提升绩效评价重点项目赋分表》将作为2024年度对标提升补助资金绩效评价的重要依据,其中《专精特新中小企业对标提升绩效评价重点项目赋分表》中涉及的申报内容需提供佐证材料,各企业填报应注重对标提升方案的可行性和目标合理性。

(二)注重目标量化阶段性。对标提升目标可在2024年底前完成的,在“2024年度阶段性目标”中作出量化表述;对标提升目标需要跨年度的,在“2024年度阶段性目标”中提出2024年底阶段性进展目标。

(三)注重分类赋分合理性。各企业应根据实际经营情况,合理、公正地进行自评赋分,提交的佐证材料应保证真实性、有效性、合法性。

(四)注重服务机构专业性。对标提升服务支持对象可通过“浙江省企业之家网”(网址:http://zj87.jxt.zj.gov.cn/)优质服务机构库查询选择服务机构,也可自主选择其他专业服务机构开展对标提升工作,需提供与第三方服务机构服务合同(协议)、营业执照、支付第三方服务机构费用凭证。

请各企业于11月4日下班前将附件1、2、3的电子版及纸质版(附佐证材料)一式两份,纸质版(附佐证材料)交至杭州西湖区文三西路18号西湖区财政大楼西湖区经信局413办公室,联系方式:区经信局胡晏雪 0571-89513697。


附件:

1.省级专精特新中小企业对标提升方案(模板)

2.专精特新中小企业对标提升绩效评价重点项目赋分表

3.2024年度省中小企业发展专项(专精特新中小企业诊断咨询和对标提升服务)资金项目申请表

4.佐证材料清单


附件下载


西湖区经信局

2024年10月24日