新闻资讯
-->展开分类   
【政策快讯】省发展改革委关于2024年拟认定省工程研究中心的公示

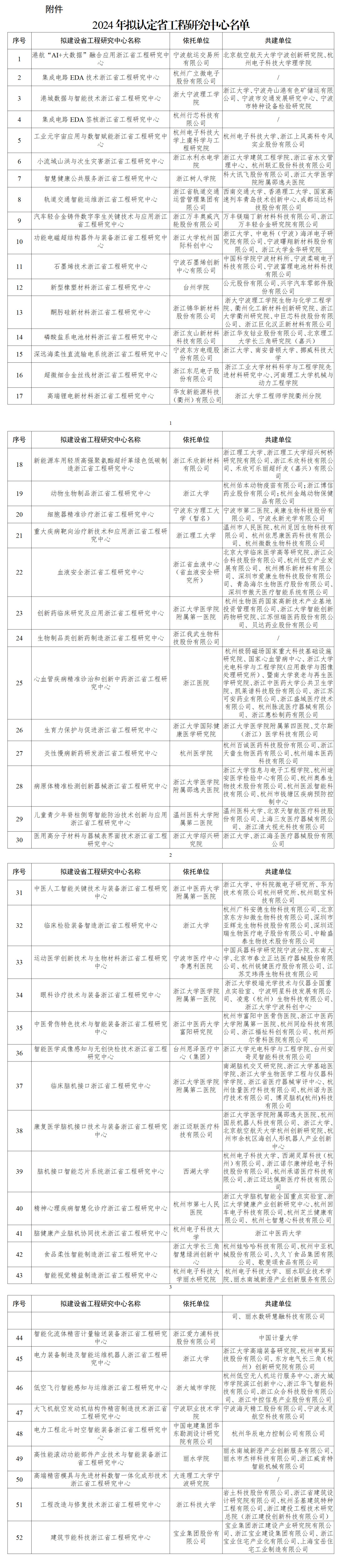
为深入实施创新驱动发展战略,建立以市场为导向、产学研结合的自主创新体系,加强关键核心技术攻关,进一步培育我省战略科技力量,根据《浙江省工程研究中心管理办法》(浙发改高技〔2020〕339号)和《省发展改革委关于开展2024年省工程研究中心申报及运行评价工作的通知》,经组织申报、形式审查、专家评审、主任办公会审议,拟认定港航“AI+大数据”融合应用浙江省工程研究中心等52家省工程研究中心

现将名单予以公示,公示期为2024年10月8日-10月15日,如对公示内容有异议,请在公示期内以书面形式提出意见,反馈至省发展改革委创新与高技术发展处。


浙江省发展和改革委员会

2024年10月8日


图片

2024年拟认定省工程研究中心名单

图片