新闻资讯
-->展开分类   
关于印发《萧山经济技术开发区科创孵化载体管理办法》的通知

萧开管发〔2024〕1号


机关各局室、经开国控集团,各兵团,各小镇,各直属事业单位:

为进一步提升科创载体能级,优化科创生态体系,依据《浙江省“315”科技创新体系建设工程实施方案(2023-2027年)》、《杭州市人民政府关于推动创新创业高质量发展打造全国“双创”示范城的实施意见》(杭政〔2019〕55号),制定《萧山经济技术开发区科创孵化载体管理办法》。现印发给你们,请遵照执行。


萧山经济技术开发区管委会

2024年1月1日

萧山经济技术开发区科创孵化载体管理办法

第一章  总则

第一条 为深入实施创新驱动发展战略,引导萧山经济技术开发区内(以下简称“开发区”)科创孵化载体高质量发展,推动技术创新和成果转化,构建良好的科技创新创业生态,支撑建设具有全省影响力的科技创新中心,特制定本办法。

第二条 本办法所称科创孵化载体(以下简称“载体”)是指以构建科技创新创业生态为主线,以促进科技成果转化、培育科技企业和企业家精神为宗旨,以孵化新企业、催生新产业、探索新模式、形成新业态为目标,提供低成本、便利化、全要素的开放式平台和专业化服务的科技创业服务机构,是区域创新体系的重要组成部分、创新创业人才的培养基地、大众创新创业的支撑平台,主要包括:科技企业孵化器、众创空间等。

第三条 开发区开展载体培育体系建设,根据科技企业孵化器、众创空间等不同的发展方向、阶段、形态,构建起开发区有梯度、有层次的载体培育、服务、管理体系,创新创业局负责对载体进行动态管理和业务指导。

第四条 载体实行备案制,已建成运营且尚未获市级及以上相关部门认定或备案的,由该载体的运营主体遵循自愿原则,向创新创业局申请备案;对已获市级及以上相关部门认定或备案的,提交相关材料后直接纳入本办法管理。

第二章  载体招引培育标准

第五条 纳入开发区载体培育体系的科技企业孵化器标准:

(一)在开发区注册登记并实际运行的独立法人。

(二)具备可自主支配的孵化场地面积不小于1000平方米,其中在孵企业使用面积(含公共服务面积)占75%以上。属于租赁场地的,应保证1年以上有效租期。

(三)孵化器内机构服务人员总数不少于2人。

(四)孵化器有明确的产业定位(孵化方向原则上不超过2个),符合开发区产业导向。

(五)在孵企业数量不少于5家,其中60%以上在孵企业符合孵化器产业定位。

(六)具备较为完善的孵化服务功能,能够向入驻企业提供场地、共享设施、技术服务、咨询服务、投资融资、创业辅导、资源对接及市场拓展等孵化服务。

(七)具备明确的企业入孵条件、毕业和退出机制。

第六条 纳入开发区载体培育体系的众创空间标准:

(一)在开发区注册登记并实际运行的独立法人。

(二)具有完善的基础服务设施,能够为创新创业者提供不低于200平方米的服务场地或提供不少于10个创业工位,其中所提供的服务场地面积(含公共服务面积)占75%以上。属于租赁场地的,应保证1年以上有效租期。

(三)具备职业孵化服务队伍。团队和主要负责人要具备一定行业背景、创新创业经历、相关行业资源和专业服务能力,专职服务人员不少于2名,并聘请兼职导师不少于1名。

(四)已协议入驻的创业团队和企业不低于5家。

(五)具有完善的服务体系,可以提供专业平台、供应链服务、资源对接、投融资对接等一种或多种服务,能够整合资源,提供具有专业技术基础的线上线下联动,实现信息沟通便利化。

(六)具有规范的服务流程和工作机制,包括项目遴选、流转或淘汰机制、信息管理和创业导师工作机制等。

第七条 开发区内载体将申报材料报送至创新创业局,审核通过后进入备案名单。

第八条 各类新建的载体按照上述备案标准组织实施建设,待条件成熟后可申请备案。利用工业厂房改建的,须符合相关规划和产业发展要求,经发局、规建局与创新创业局联合审批同意后方可实施。

第三章  管理

第九条 载体需将规划方案、现场资料、房号(或工位)分布图等资料报送创新创业局,并将上述资料在市场监管部门备案。

第十条 载体引进的各类企业(项目)在符合创新积分系统注册条件后,统一纳入系统管理。入孵企业和项目应符合开发区产业导向。

第十一条 载体应定期(每季度)向创新创业局报送企业入驻、科技创新等情况。创新创业局会同相关部门,每年对载体运营和企业入驻情况进行核查,如发现入驻企业不符合相关规定的,将取消当年载体和企业的政策申请权限。载体不得擅自变更产业方向和功能定位,若有调整应及时报备创新创业局,否则可视情终止备案资质。

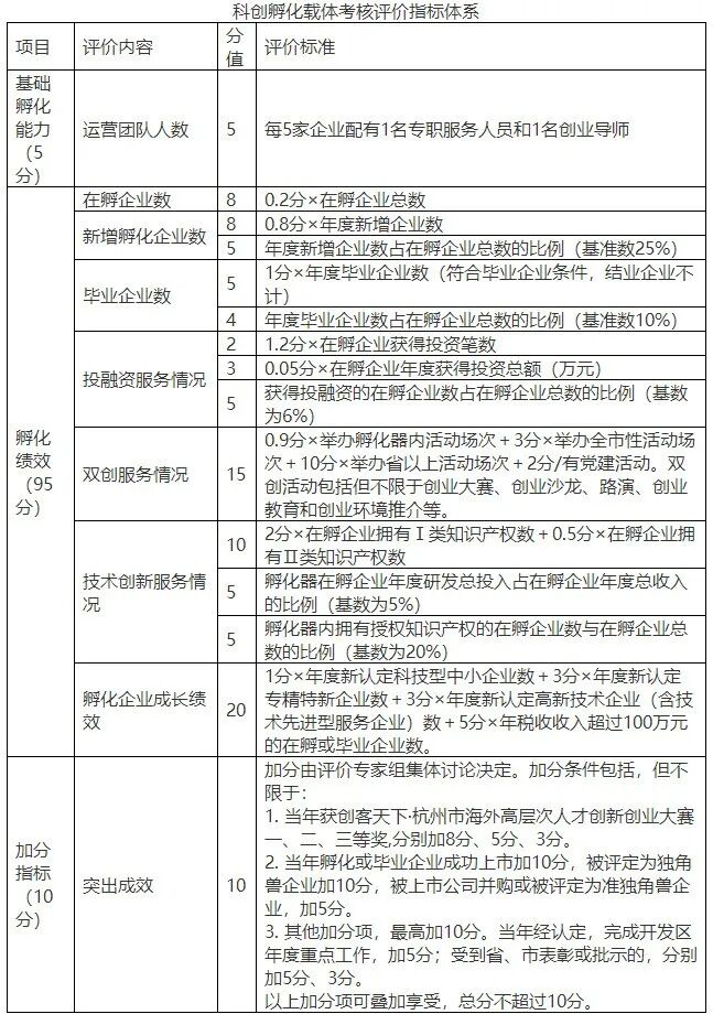
第十二条 创新创业局对载体实施动态管理,统一开展绩效考核评价,考核评价指标体系参照本办法附件二;对于当年新引进的载体,给予两年试运营期,期间不进行绩效考核评价。绩效评价结果对外公布,分为:优秀、良好、合格和不合格四个等次。完善绩效奖励和退出机制。对当年评价为良好及以上载体优先满足扩大孵化面积需求;对当年评价为不合格的载体不予享受相应政策扶持。

第十三条 纳入开发区培育体系的载体有下列情形之一的,取消其资格,2年内不得再次申报:

(一)申报材料中存在严重弄虚作假行为的。

(二)在考核过程中存在营私舞弊、有违公平公正等行为的。

(三)发生重大安全生产、质量事故、环境污染等违法行为或有严重失信等行为的。

(四)连续2年年度考核评价为不合格的。

(五)其他情况。

第十四条 开发区对符合条件的科技创新载体给予专项支持和奖励,具体按照本办法:《萧山经济技术开发区加快科创孵化载体建设实施细则》有关条款执行。

第四章  附则

    第十五条 本办法自2024年2月5日起生效,有效期三年,由创新创业局牵头组织实施。

萧山经济技术开发区加快科创孵化载体建设实施细则

为深入实施创新驱动发展战略,引导萧山经济技术开发区内(以下简称“开发区”)科创孵化载体(以下简称“载体”)高质量发展,推动技术创新和成果转化,支持科技型中小微企业快速成长,构建良好的科技创新创业生态,制定开发区科创孵化载体实施细则。

一、适用主体:

本细则适用主体主要包括两类:

(一)根据《萧山经济技术开发区科创孵化载体管理办法》的规定,在开发区工商注册和税务登记,具有独立法人资格,经创新创业局备案的载体运营主体;

(二)在开发区范围内工商注册和税务登记,具有独立法人资格,能够纳入开发区创新积分系统评价管理且接受上述载体服务的在孵企业和毕业企业。

本细则中载体在孵企业应符合以下条件:

1、在开发区注册登记,产权明晰、自主经营、创新能力较强,从事研发、生产的主营项目(产品)符合开发区产业发展导向。

2、企业职工人数小于100人,且上年度销售收入小于1000万元。

3、企业入驻孵化载体时成立时间一般不超过24个月。

4、企业孵化时限不超过48个月,从事生物医药、集成电路设计、人工智能等特殊领域的企业,孵化时限不超过60个月。

孵化企业毕业应符合以下条件中的其中一项:

1、经国家备案通过的高新技术企业或技术先进型服务企业;

2、累计获得天使投资或风险投资超过500万元;

3、连续2年营业收入超过1000万元;

4、被兼并、收购或在国内外资本市场挂牌、上市。

二、支持内容

(一)激发载体发展活力

1、支持引进知名品牌载体。开发区每年通过评审遴选一定数量的国际国内优秀科创孵化载体,落地后给予运营主体为期三年的基础运营费用补助,补助金额为第一年300万元、第二年和第三年各100万元。

2、鼓励加速育孵硬科技企业。每年按孵化企业(含在孵企业和毕业五年内企业,下同)实际当年新获得的融资额(以工商变更登记为准)的1%给予运营主体最高不超过100万元的补助。

3、鼓励引进外资。孵化企业实际利用外资的,经认定后,按照其实际到位外资总额的0.5%对运营主体进行补助,当年最高不超过200万元。

4、鼓励载体提档升级。对当年首次获得认定的国家级、省级、市级科技企业孵化器的,分别给予运营主体200万元、150万元、50万元的补助。众创空间按科技企业孵化器的补助标准减半执行。

5、支持载体培育优质企业。自主培育企业成为省科小、国高企、省级专精特新中小企业的,分别给予运营主体1万元、10万元、20万元的补助;对当年经上级知识产权部门认定或者确认的国内高价值专利,通过“专利合作条约”(PCT)途径提出的国外专利申请,分别给予运营主体每件1万元、2万元的补助。

6、鼓励营造创新创业氛围。鼓励载体开展创新创业活动,对经创新创业局备案并冠以双创品牌的,依据活动规模按次补助,30人以上的活动2000元/次,80人以上的活动5000元/次,活动补助当年最高不超过10万元;承办国家级活动的,经开发区认定批准后按活动实际费用的80%给予运营主体单次不超过200万元的经费补助;承办省市级活动的,经开发区认定批准后按活动实际费用的50%给予运营主体单次不超过50万元的经费补助。

7、加强孵化人才队伍建设。鼓励载体开展创业孵化从业人员培训,加大对专业人员的培养力度,建立高素质、职业化的创业孵化人才队伍。载体内专职孵化服务人员取得孵化器从业人员资格证、技术经纪人、技术经理人等证书,按实际发生的培训和考试费用给予运营主体100%补助,当年最高不超过3万元。

8、支持开展毕业企业跟踪服务。经载体培育的毕业企业在开发区内购置场地的或租用超过500平方米场地三年以上的,且全部自用的,经认定后,按照每家10万元标准,给予运营主体一次性补助。

9、吸引高层次人员创新创业。支持载体开展高层次人才项目引进和创业服务工作。区“5213计划”扶持项目落地在载体内且已获得快速扶持资金的,给予运营主体卓越类20万元/个、领航类15万元/个、新锐类或雏鹰类5万元/个的补助;孵化企业在开发区内新认定杭州市D类及以上人才,给予运营主体5万元/人的补助,新认定为杭州市E类人才,给予运营主体1万元/人的补助;孵化企业自主培育国家级、省级、市级领军人才的,分别给予运营主体20万元/人、10万元/人、5万元/人的补助。

10、加大成长培育激励。鼓励载体加强企业孵化培育能力,根据当年载体内的孵化企业实缴税收总额,每500万元给予30万元的里程碑补助,最高不超过300万元。

11、建立载体年度考核机制。纳管的载体需如实填报运营相关情况和信息等,并按要求按时完成上报。开发区对载体实行动态管理,对载体服务能力、服务成效、可持续发展能力和创新服务等环节开展年度绩效评价。绩效评价结果对外公布,评级为优秀、良好、合格、不合格,连续两年不合格将终止备案资质。原则上优秀不超过开发区当年科创孵化载体总量20%,良好不超过总量40%。其中:评价为优秀、良好、合格的载体,分别给予运营主体100万元、75万元、50万元的运营补助。

12、加大孵化空间补助。针对租赁非自有物业的载体,根据考核等次,按照1元/平方米·天的标准,在不超过其实际承租面积的范围内分别给予优秀、良好、合格载体的运营主体3000平方米、2000平方米、1000平方米的租金补助。

若无特殊说明,以上1-12条政策的享受主体均为载体运营机构。

(二)强化载体招引培育赋能

13、空间补助。对经备案的孵化载体当年新招引的企业,自其入孵之日起,按照1元/平方米·天的标准,给予企业连续两年的房租补助,补助金额每年最高不超过5万元,企业享受的各级房租补助金额不得超过实际租金总额。

14、发展扶持。对纳入开发区创新积分系统评价管理的在孵企业,按照ABCD进行分类扶持。

扶持资金由研发费用补助、贷款贴息组成,其中:

(1)研发费用补助,按当年研发投入的50%进行补助(以税务加计扣除数据为准);

(2)贷款贴息补助,对企业实际支付利息(以LPR为上限)的80%进行补助,贴息总额不超过发展扶持资金的20%;

A类企业最高不超过100万元,B类企业最高不超过60万元,C类企业最高不超过30万元,D类企业最高不超过20万元。历年评审结果有差异的,以最高档次的扶持金额为准。扶持申请基准日以获得最高档次扶持起算,企业需在三年内完成全额申请,区“5213计划”扶持项目不享受该条政策补助。

若无特殊说明,以上13、14条政策享受主体为载体内在孵企业和毕业企业。

三、附则

1、鼓励开发区运营主体利用闲置产业空间建设载体,经创新创业局备案认定的载体以及经认定的省级小微企业园,其入园企业可以享受第13、14项政策;三星级以上的省级小微企业园可视同市级以上孵化器享受本政策;经载体引进落地在开发区内其他空间的情况,经开发区双招双引联席会议明确后可享受本政策。

2、运营主体及其孵化企业享受的房租(空间)补助的总额不得超过运营主体实际租金支出。

3、本细则涉及的补助不以被扶持主体当年对开发区的财政贡献为限。本政策中涉及的项目由低等次向高等次升级的,在同一年度实行就高补助,跨年度实行进档差额补助。所有政策均可与国家、省、市、区各类政策同时享受,仍在“一事一议”政策期内的载体及载体服务的企业,不享受本政策。

3、本政策由创新创业局负责组织企业申报以及相关材料的初审工作,经开发区“企安心”普惠政策线上流程审批通过后兑现。

4、本细则中界定的“招引”是指从萧山区外引进企业(项目),载体内的虚拟注册企业不享受本政策,也不能作为载体运营机构参与评价和兑现补助的依据。对项目造假、数据造假、扶持资金未按规定使用、当年有发生重大安全生产、质量事故、环境污染等违法行为不得享受本政策。

本细则自2024年2月5日起施行,有效期三年,由开发区创新创业局、财政局负责解释。

图片